搜索
首页
首页栏目
附中新闻
通知公告
杏坛撷英
学生活动
家庭教育
课程改革
校园风光
校区列表
学校概览
学校简介
领导班子
机构设置
党委组织架构
职能部门
办事指南
学校荣誉
部分荣誉
获奖新闻
附中掠影
宣传视频
校歌视频
校园地图
党建工作
党建领航
清风铸魂
星火纪实
大思政课
幸福校园
学习之路
风采党员
教师发展
师资队伍
杏坛撷英
教师培养
名师工作室
学生成长
学生天地
家校共育
共享热线
幸福家长学校
生涯教育
生涯教育
教学研究
教学改革
教研动态
课程创新
课题研究
基地建设
课程建设
STEAM与综合教育
创新实践
泛在学习
智慧阅读
学科竞赛
开放办学
国际视野
国际交流
国际课程
国际师资
国际录取
智慧云校
数智未来
云校教师
托管帮扶
拓展办学
校区展示
对外培训
首页
学校概览
学校简介
领导班子
机构设置
办事指南
学校荣誉
附中掠影
校园地图
党建工作
党建领航
清风铸魂
星火纪实
大思政课
幸福校园
学习之路
风采党员
教师发展
师资队伍
杏坛撷英
教师培养
名师工作室
学生成长
学生天地
家校共育
生涯教育
教学研究
教学改革
教研动态
课程创新
STEAM与综合教育
学科竞赛
开放办学
国际视野
智慧云校
托管帮扶
拓展办学
对外培训
首页栏目
附中新闻
通知公告
杏坛撷英
学生活动
家庭教育
课程改革
校园风光
校区列表
首页
>
首页栏目
>
通知公告
>
正文
>
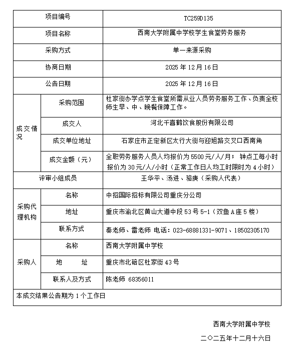
西南大学附属中学校学生食堂劳务服务成交结果公告
发布时间:2025年12月16日 15:35
作者:
来源:
浏览次数: